ZeePedia
Organizational Psychology
img
Organizational Psychology­ (PSY510)
VU
LESSON 21
THEORIES OF MOTIVATION
Victor Vroom's Expectancy Theory of Motivation
The Expectancy Theory of Victor Vroom deals with motivation and management. Vroom's theory
assumes that behavior results from conscious choices among alternatives whose purpose it is to
maximize pleasure and minimize pain. Together with Edward Lawler and Lyman Porter, Vroom
suggested that the relationship between people's behavior at work and their goals was not as simple
as was first imagined by other scientists. Vroom realized that an employee's performance is based
on individuals factors such as personality, skills, knowledge, experience and abilities.
·  The expectancy theory says that individuals have different sets of goals and can be
motivated if they believe that:
·  There is a positive correlation between efforts and performance,
·  Favorable performance will result in a desirable reward,
·  The reward will satisfy an important need,
·  The desire to satisfy the need is strong enough to make the effort worthwhile.
Vroom's Expectancy Theory is based upon the following three beliefs:
Valence (Valence refers to the emotional orientations people hold with respect to outcomes
[rewards]. The depth of the want of an employee for extrinsic [money, promotion, time-off,
benefits] or intrinsic [satisfaction] rewards). Management must discover what employees value.
Expectancy (Employees have different expectations and levels of confidence about what they are
capable of doing). Management must discover what resources, training, or supervision employees
need.
Instrumentality (The perception of employees whether they will actually get what they desire
even if it has been promised by a manager). Management must ensure that promises of rewards are
fulfilled and that employees are aware of that.
Vroom suggests that an employee's beliefs about Expectancy, Instrumentality, and Valence interact
psychologically to create a motivational force such that the employee acts in ways that bring
pleasure and avoid pain. This force can be 'calculated' via the following formula:
Motivation = Valance x Expectancy (Instrumentality)
This formula can be used to indicate and predict such things as job satisfaction, one's occupational
choice, the likelihood of staying in a job, and the effort one might expend at work.
72
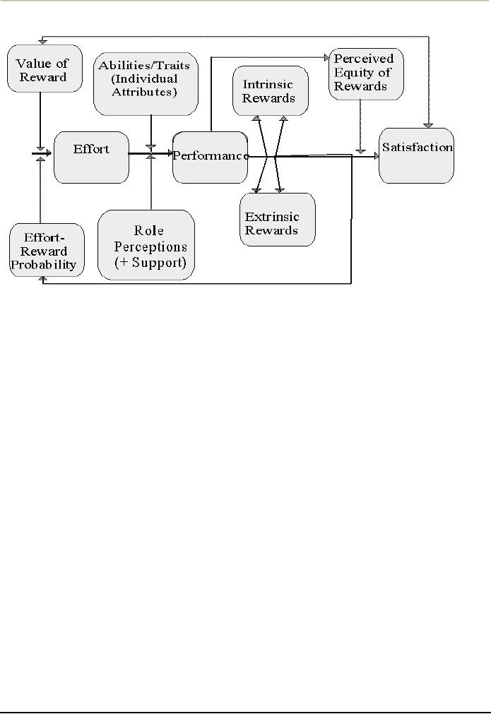
img
Organizational Psychology­ (PSY510)
VU
Porter-Lawler Model
The process theory called the Porter-Lawler Model suggests that levels of motivation are based
more on the value that individuals place on the reward. The components that effect motivation
then, are called valence (what's important to you) and expectancy (can I do it). Porter and Lawler
suggest that perceived inequality in this model plays a pivotal role in job satisfaction. Our
motivation, or effort leads to performance. Our performance is followed by intrinsic and extrinsic
rewards. The perceived equity of those rewards leads to satisfaction.
The model of ties in Vroom's Expectancy Theory, roles and traits, intrinsic and extrinsic rewards
as well as satisfaction. Porter and Lawler suggest that employee effort is jointly determined by two
key factors: the value placed on certain outcomes by the individual, and the degree to which the
person believes that his effort will lead to the attainment of these rewards. However, the person's
ability and role clarity may prevent performance, thus, managers must assign people to tasks where
ability fits the requirements.
Porter and Lawler use satisfaction in their model. Satisfaction raises several interesting thoughts
regarding managers' motivation of employees. We define "satisfaction" as needs being met. Think
about it, if needs are met, what is the purpose of behavior? The same holds true for "happy."
Managers want to believe that happy, satisfied employees are the most productive. There is no
reputable research which confirms this.
Stacy Adams'S Equity theory
John Stacey Adams, workplace and behavioural psychologist, put forward his Equity Theory on
job motivation in 1963.
We each seek a fair balance between what we put into our job and what we get out of it. Adams
calls these inputs and outputs. We form perceptions of what constitutes a fair balance or trade of
inputs and outputs by comparing our own situation with other 'referents' (reference points or
examples) in the market place. We are also influenced by colleagues, friends, partners in
establishing these benchmarks and our own responses to them in relation to our own ratio of
inputs to outputs.
73
img
Organizational Psychology­ (PSY510)
VU
Outputs are typically all financial
rewards - pay, salary, expenses,
Inputs are typically: effort, loyalty,
perks,
benefits,
pension
hard work, commitment, skill, ability,
People need to feel arrangements,
bonus
and
adaptability,  flexibility,  tolerance,
that there is a fair commission - plus intangibles -
determination,  heart  and  soul,
balance
between recognition, reputation, praise and
enthusiasm, trust in our boss and
inputs and outputs.  thanks,  interest,  responsibility,
superiors, support of colleagues and
stimulus,
travel,
training,
subordinates, personal sacrifice, etc.
development, sense of achievement
and advancement, promotion, etc.
If we feel are that inputs are fairly and adequately rewarded by outputs (the fairness benchmark
being subjectively perceived from market norms and other comparables references) then we are
happy in our work and motivated to continue inputting at the same level.
If we feel that our inputs out-weigh the outputs then we become demotivated in relation to our job
and employer. People respond to this feeling in different ways: generally the extent of
demotivation is proportional to the perceived disparity between inputs and expected outputs.
Some people reduce effort and application and become inwardly disgruntled, or outwardly
difficult, recalcitrant or even disruptive. Other people seek to improve the outputs by making
claims or demands for more reward, or seeking an alternative job.
Attribution Theory: Kelly
Human beings are rational and are motivated to identity, understand and change the environment.
Perception and not actual world govern motivation. Locus of internal or external control creates
motivation. According to attribution theory, the explanations that people tend to make to explain
success or failure can be analyzed in terms of three sets of characteristics:
First, the cause of the success or failure may be internal or external. That is, we may succeed or fail
because of factors that we believe have their origin within us or because of factors that originate in
our environment.
Second, the cause of the success or failure may be either stable or unstable. If the we believe cause
is stable, then the outcome is likely to be the same if we perform the same behavior on another
occasion. If it is unstable, the outcome is likely to be different on another occasion.
Third, the cause of the success or failure may be either controllable or uncontrollable. A
controllable factor is one which we believe we ourselves can alter if we wish to do so. An
uncontrollable factor is one that we do not believe we can easily alter.
The basic principle of attribution theory as it applies to motivation is that a person's own
perceptions or attributions for success or failure determine the amount of effort the person will
expend on that activity in the future.
There are four factors related to attribution theory that influence motivation: ability, task difficulty,
effort, and luck. In terms of the characteristics discussed previously, these four factors can be
analyzed in the following way:
Ability is a relatively internal and stable factor over which the learner does not exercise much direct
control.
Task difficulty is an external and stable factor that is largely beyond the learner's control.
Effort is an internal and unstable factor over which the learner can exercise a great deal of control.
Luck is an external and unstable factor over which the learner exercises very little control.
Emerging Theories
Control Theory
Control theory relates to feeling that employees are in full control of their lives, or are in control of
their jobs. Recent studies have shown that those who believe they have such personal control
74
img
Organizational Psychology­ (PSY510)
VU
tolerate unpleasant events and experience less stress on the job than those who do not perceive
such control.
Agency Theory
According to the Agency Theory, the interest of the organization and individuals may clash
resulting in lesser motivation of the employees. Problems relating to clash between interests of
individuals and the organization are known as agency problems.
REFERENCES
Porter Lawler Model: http://www.people.vcu.edu/~rsleeth/Porter1.html
Cognitive Aspects of Motivation
http://education.calumet.purdue.edu/vockell/EdPsyBook/Edpsy5/Edpsy5_needs.htm
Physiological Aspects of Motivation
http://education.calumet.purdue.edu/vockell/EdPsyBook/Edpsy5/Edpsy5_physiological.htm
FURTHER READING
Learning from Poor and Minority Students Who Succeed in School by Janine Bempechat
http://www.units.muohio.edu/psybersite/workplace/motivation.shtml
http://www.luebasedmanagement.net/methods_vroom_expectancy_theory.html
Motivation:
http://education.calumet.purdue.edu/vockell/EdPsyBook/Edpsy5/Edpsy5_motivation.htm
75
  1. INTRODUCTION TO ORGANIZATIONAL PSYCHLOGY:Hawthorne Effect
  2. METHODOLOGIES OF DATA COLLECTION:Observational method, Stability of Measures
  3. GLOBALIZATION:Aspects of Globalization, Industrial Globalization
  4. DEFINING THE CULTURE:Key Components of Culture, Individualism
  5. WHAT IS DIVERSITY?:Recruitment and Retention, Organizational approaches
  6. ETHICS:Sexual Harassment, Pay and Promotion Discrimination, Employee Privacy
  7. NATURE OF ORGANIZATIONS:Flat Organization, Neoclassical Organization Theory
  8. ORGANIZATIONAL CULTURE:Academy Culture, Baseball Team Culture, Fortress Culture
  9. CHANGING ORGANIZATIONAL CULTURE:Move decisively, defuse resistance
  10. REWARD SYSTEMS: PAY, Methods of Pay, Individual incentive plan, New Pay Techniques
  11. REWARD SYSTEMS: RECOGNITION AND BENEFITS, Efficiency Wage Theory
  12. PERCEPTION:How They Work Together, Gestalt Laws of Grouping, Closure
  13. PERCEPTUAL DEFENCE:Cognitive Dissonance Theory, Stereotyping
  14. ATTRIBUTION:Locus of Control, Fundamental Attribution Error
  15. IMPRESSION MANAGEMENT:Impression Construction, Self-focused IM
  16. PERSONALITY:Classifying Personality Theories, Humanistic/Existential
  17. PERSONALITY ASSESSMENT:Standardized, Basic Categories of Measures
  18. ATTITUDE:Emotional, Informational, Behavioural,Positive and Negative Affectivity
  19. JOB SATISFACTION:The work, Pay, Measurement of Job Satisfaction
  20. MOTIVATION:Extrinsic motive, Theories of work motivation, Safety needs
  21. THEORIES OF MOTIVATION:Instrumentality, Stacy Adams’S Equity theory
  22. MOTIVATION ACROSS CULTURES:Meaning of Work, Role of Religion
  23. POSITIVE PSYCHOLOGY:Criticisms of ‘Traditional’ Psychology, Optimism
  24. HOPE:Personality, Our goals, Satisfaction with important domains, Negative affect
  25. EMOTIONAL INTELLIGENCE:EI IS Related To Emotions and Intelligence
  26. SELF EFFICACY:Motivation, Perseverance, Thoughts, Sources of Self-Efficacy
  27. COMMUNICATION:Historical Background, Informal-Formal, Interpersonal Communication
  28. COMMUNICATION (Part II):Downward Communication, Stereotyping Problems
  29. DECISION MAKING:History, Personal Rationality, Social Model, Conceptual
  30. PARTICIPATIVE DECISION MAKING TECHNIQUES:Expertise, Thinking skills
  31. JOB STRESS:Distress and Eustress, Burnout, General Adaptation Syndrome
  32. INDIVIDUAL STRESSORS:Role Ambiguity/ Role Conflict, Personal Control
  33. EFFECTS OF STRESS:Physical Effects, Behavioural Effects, Individual Strategies
  34. POWER AND POLITICS:Coercive Power, Legitimate Power, Referent Power
  35. POLITICS:Sources of Politics in Organizations, Final Word about Power
  36. GROUPS AND TEAMS:Why Groups Are Formed, Forming, Storming
  37. DYSFUNCTIONS OF GROUPS:Norm Violation, Group Think, Risky Shift
  38. JOB DESIGN:Job Rotation, Job Enlargement, Job Enrichment, Skill Variety
  39. JOB DESIGN:Engagement, Disengagement, Social Information Processing, Motivation
  40. LEARNING:Motor Learning, Verbal Learning, Behaviouristic Theories, Acquisition
  41. OBMOD:Applications of OBMOD, Correcting Group Dysfunctions
  42. LEADERSHIP PROCESS:Managers versus Leaders, Defining Leadership
  43. MODERN THEORIES OF LEADERSHIP PROCESS:Transformational Leaders
  44. GREAT LEADERS: STYLES, ACTIVITIES AND SKILLS:Globalization and Leadership
  45. GREAT LEADERS: STYLES, ACTIVITIES AND SKILLS:Planning, Staffing