ZeePedia
Digital Logic Design
img
CS302 - Digital Logic & Design
Lesson No. 40
DECODING LARGE MEMORIES
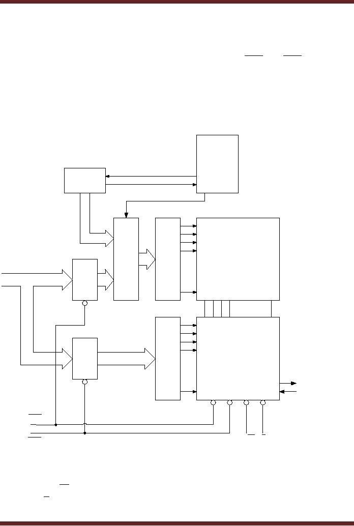
Large memories such as the 16 KB memory have row and column decoders that split
the input address into a row address and a column address and activate a row and column
select lines respectively. The row and column select lines select a location in the memory
array. The memory is arranged in a two-dimensional manner instead of the linear address
method discussed earlier. The reason for adopting a row and column decoder to
independently but simultaneously select a location by its unique row and column number is to
speed up the decoding process. As the memories get larger the decoders that decode and
select a unique memory location also become very large with large number of gates. Due to
the increased level of gates of the decoding circuitry the delay in decoding the input address
increases, thereby slowing the memory access. A large address split into row and column
addresses and separately decoded by row and column decoders  requires comparatively
smaller decoders with fewer number of gates resulting in fast decoding times and thereby
faster memory access. The block diagram of a memory using row and column decoders is
shown. Figure 40.1.
Figure 40.1
Memory array decoded by Row and Columns Decoders
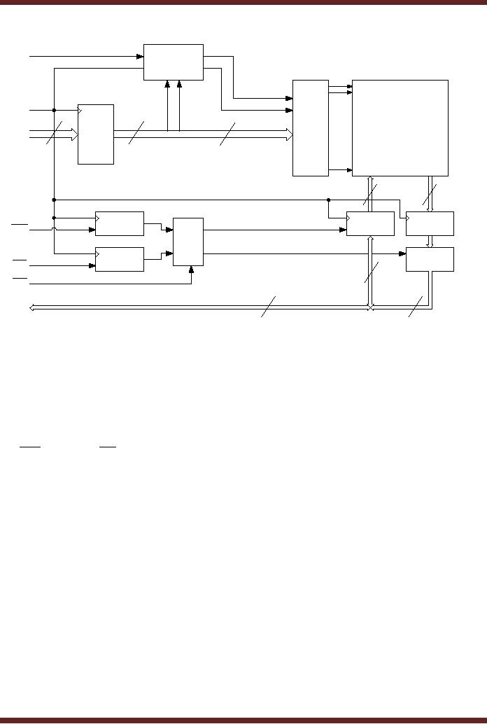
Detail circuitry of the Input/Output Buffer is shown which manages the control of the
Data In and Data Out lines. Figure 40.2. When the W, write signal is active and the memory
chip is selected CS, the top AND gate is selected and the bottom AND gate is disabled. The
data applied at the Data In/Out bi-directional lines is stored in the selected latches. When the
W signal is inactive and the CS and OE signals are active the bottom AND gate is selected
403
img
CS302 - Digital Logic & Design
which enables the tri-state buffers connected at the end of the data out lines leading from the
latch outputs. This allows data from the selected latches to be available on the Data In/Out
lines.
Figure 40.2
Input/Output Data Circuit
The Reading and Writing of data is done by activating the various memory signals in a
proper sequence. The Memory Read Cycle controls the memory for reading of data and a
Memory Write Cycle controls the memory for writing of data.
Memory Read Cycle
The timing diagram of the read cycle is shown. Figure 40.3. To read data from the
memory, the Read Cycle is initiated by applying the address signals. The valid address needs
to be maintained stable for a specified duration tRC the read cycle time. Next, the CS and
the OE signals are activated, after a delay of tGQ, the output enable access time measured with
respect to the high-to-low transition of the OE signal, valid data appears on the data lines.
The tAQ, address access time is measured from the beginning of the valid address that
appears on the address lines to the appearance of valid data on the data lines. The time tEQ
measures the chip enable access time which is the time for the valid data to appear after the
high-to-low transition of the chip select signal CS .
Memory Write Cycle
The timing diagram of the write cycle is shown. Figure 40.4. To write data to the
memory, the Write Cycle is initiated by applying the address signals. The valid address needs
to be maintained stable for a specified duration tWC the write cycle time. Next, the CS and
the WE signals are activated. The write enable signal WE is activated after a minimum time of
ts(A) the address setup time which is measured from the beginning of the valid address. The
time for which the WE signal remains active is known as the write pulse width. After the
WE signal becomes active the data that is to be written in the memory at the addressed
location is applied at the data lines. The WE signal must remain valid after data is applied at
the data input lines and must remain valid for a minimum time duration tWD. The data must
remain valid for a time th(D), hold time after the WE signal is deactivated.
404
img
CS302 - Digital Logic & Design
CS
OE
Figure 40.3
Timing diagram of a Read Cycle
CS
WE
Figure 40.4
Timing diagram of a Write Cycle
Synchronous Burst SRAM
RAM chips are subdivided into Asynchronous RAM (ASRAM) and Synchronous Burst
RAM (SB SRAM).The Static memory described is an Asynchronous SRAM, the operation of
which does not depend upon the clock signal. The read and write operations are carried out
asynchronously. Synchronous SRAM uses a clock signal which is used by the microprocessor
to synchronize its activities to synchronize the read and write operations for faster operation.
The block diagram of a Synchronous Burst SRAM is shown. Figure 40.5.
405
img
CS302 - Digital Logic & Design
BURST
A0'
CONTROL
Burst Logic
A1'
A0
A1
CLK
Address
Decoder
16K x 8
(row
Address
Memory Array
&
Register
column)
14
14
12
A0-A13
External Address
8
8
Write
Data Input
Data Output
Register
Register
Register
WE
Data I/O
Control
Enable
Output
Register
Buffers
CS
OE
8
I/O0-I/O7
8
8
Data Input/Output
Figure 40.5
Block diagram of a Synchronous Burst RAM
Synchronous RAM is very similar to the Asynchronous RAM, in terms of the memory
array, the address decoders, read/write and enable inputs. In the Asynchronous memory the
various input signals are asynchronous and are not tied to the clock, whereas in the
Synchronous memory all the inputs are synchronized with respect to the clock and are latched
into their various registers on an active clock pulse edge. In the diagram, the external address,
the WE and the CS external signals are latched in on a positive clock transition
simultaneously. The data that is to be written into the memory is also latched into the Data
Input Register at the same positive clock transition. For a read operation the data is latched in
the Data Output register on the positive clock transition. There are two variations of the
Synchronous SRAM, the Flow-through and the Pipelined SRAM. In the Flow-through SRAM
there is no Data Output Register so the data is asynchronously available on the data lines
during a read operation. In the Pipelined version there is a Data Output Register which latches
in the data read from the memory array.
The Synchronous SRAM also has a Burst feature which allows the Synchronous
SRAM to read or write up to four locations using a single address. When an external address
is latched in by the Address register, the lower two bits of the address are connected to the
Burst logic circuitry which internally increments the addresses at each clock transition
producing four different addresses 00, 01, 10 and 11. For example, if an external base
address of 37A0 H is stored in the Address Register, the Burst Logic circuitry produces
addresses 37A0, 37A1, 37A2 and 37A3. The detailed Burst Logic circuit is shown. Figure 40.6.
406
img
CS302 - Digital Logic & Design
Figure 40.6
Burst Logic Circuit
Dynamic RAM
A static RAM uses a latch to store a single bit of information. Four gates are used to
implement a latch. In terms of transistors, 4 to 6 transistors are required to implement a single
storage cell. In order to build memories with higher densities, a single transistor is used to
store a binary value. A single transistor can not store a binary value however it is used to
charge and discharge a capacitor. A single memory cell is thus implemented using a single
transistor and a capacitor which occupy lesser space as compared to the six transistors which
are used to implement a single Static RAM cell. Thus the density of the capacitor based
memory is significantly increased. The capacitor based memory is known as a Dynamic RAM
(DRAM). The drawback of DRAM is the discharging of the capacitor over a period of time.
Unless the capacitor is periodically recharged all the information stored in terms of binary bits
in a capacitor based memory array is lost. The extra circuitry required to refresh the capacitor
complicates the operation of the DRAM.
The circuit diagram of a single DRAM capacitor based memory cell is shown.
Fig
40.7a. The capacitor is connected through a MOSFET which connects or disconnects
the
column line at B to the capacitor at D. If the row is set at logic high the MOSFET connects
the
column line to the capacitor. If the row line is set to logic low the MOSFET disconnects
the
column line form the capacitor.
407
img
CS302 - Digital Logic & Design
Column
Refresh
Buffer
C
Refresh
Row
Output Buffer/
B
D
Sense Amplifier
MOSFET
Capacitor
DOUT
A
R/W
DIN
Bit line
Input
Buffer
Figure 40.7a Writing a 1 or 0 into the DRAM cell
A write operation allows a logic 1 or 0 to be stored in a DRAM cell (capacitor). The
appropriate cell is selected by specifying the address of the memory location which is decoded
and the row connecting the desired cell is activated. The R / W signal is set to logic low
indicating a write operation which enables the tri-state Input Buffer. The logic 1 which is to be
stored in the memory cell is applied at the DIN data line which is available at A on the column
line. The row line is selected (set to logic high) which allows the MOSFET to connect column B
to capacitor D. The capacitor is charged to logic 1 voltage level via ABD. Figure 40.7a. A Write
operation to store logic 0 in a DRAM cell is similar. The appropriate row is selected by
specifying the storage location address. The R / W signal is set to logic low which enables the
Input Buffer. The logic 0 to be stored in the DRAM cell is applied at the DIN which is stored on
the capacitor via ABD. Figure 40.7a. The thick line in the diagram indicates the data path from
DIN to the storage capacitor.
The read operation is accomplished by specifying the address of the location from
which data is to be read. The DRAM address decoder activates the appropriate row. The
R / W signal is set to logic high which enables the output buffer. The logic 1 or 0 stored on the
capacitor is available at DOUT through path DBA. Figure 40.7b.
The capacitor can not retain the charge, therefore it has to be periodically charged
through a refresh cycle. The Refresh Buffer is enabled by setting the Refresh signal to high.
The input of the Refresh Buffer is connected to the output buffer/sense amplifier. The R / W
signal is set to logic high during the Refresh cycle allowing the information stored on the
capacitor to be available at the output of the Output Buffer/Sense amplifier. The information is
feed back to the capacitor through the Refresh Buffer via path CBD. Figure 40.7c.
408
img
CS302 - Digital Logic & Design
Column
Refresh
Buffer
C
Refresh
Row
Output Buffer/
B
D
Sense Amplifier
MOSFET
Capacitor
DOUT
A
R/W
DIN
Bit line
Input
Buffer
Figure 40.7b Reading a 0 or 1 from the DRAM cell
R/W
Figure 40.7c Refreshing a DRAM cell
Address Multiplexing
DRAM chips use address multiplexing to reduce the number of address lines by half.
The address required to select a memory location is split into row and column addresses. To
409
img
CS302 - Digital Logic & Design
access a DRAM location for reading or writing of information the row address is first applied at
the address lines. The row address is latched by the Row Address Latch of the DRAM
memory chip. The column address is applied next at the same address lines. The column
address is latched by the Column Address Latch. Two signals RAS and CAS are used as
strobe signals to control the Row Address and Column Address latches respectively. The
external address lines are multiplexed as the same set of address lines are used to apply the
row address and the column address at different time instances. The outputs of the Row
Address Latch and the Column Address Latch are connected to the Row and Column
Decoders which select a single row and column line selecting the storage cell to be accessed.
Figure 40.8
Refresh
Control
and
Refresh
Timing
Counter
Row
Decoder
Address
Memory Array
Lines
1024 rows x
A0-A9
1024 columns
Row
Address
Data
Latch
Selector
Input/Output Buffers
and
Sense Amplifiers
Column
DOUT
Address
Latch
DIN
Column
Decoder
RAS
R/W
E
CAS
Figure 40.8
Circuit Diagram of a 1M x 1 DRAM
The R / W signal controls the Reading and Writing of data through the DOUT and DIN
lines. The E signal enables the DRAM chip. The refresh cycle is controlled by the Refresh
Control and Timing circuit which configures the Data Selector to select row addresses
410
img
CS302 - Digital Logic & Design
generated by the refresh counter. During the refresh cycle all memory cells connected to the
selected row are refreshed simultaneously. Therefore, a 1M bit DRAM arranged as 1024 rows
and 1024 columns is refreshed by selecting all the 1024 rows in a sequence.
411