ZeePedia
Digital Logic Design
img
CS302 - Digital Logic & Design
Lesson No. 35
APPLICATIONS OF SHIFT REGISTERS
The major application of a shift register is to convert between parallel and serial data.
Shift registers are also used as keyboard encoders. The two applications of the shift registers
are discussed.
1. Serial-to-Parallel Converter
Earlier, Multiplexer and Demultiplexer based Parallel to Serial and Serial to Parallel
converters were discussed. The Multiplexer and Demultiplexer require registers to store the
parallel data that is converted into serial data and parallel data which is obtained after
converting the incoming serial data. A Parallel In/Serial Out shift register offers a better
solution instead of using a Multiplexer-Register combination to convert parallel data into serial
data. Similarly, a Serial In/Parallel Out shift register replaces a Demultiplexer-Register
combination.
In Asynchronous Serial data transmission mode, a character which is constituted of 8-
bits (which can include a parity bit) is transmitted. To separate one character from another and
to indicate when data is being transmitted and when the serial transmission line is idle (no data
is being transmitted) a set of start bit and stop bits are appended at both ends of the 8-bit
character. A character is preceded by a logic low start bit. When the line is idle it is set to logic
high, when a character is about to be transmitted the start bit sets the line to logic low. The
logic low start bit is an indication that 8 character bits are to follow and the transmission line is
no longer in an idle state. After 8-character bits have been transmitted, the end of the
character is indicated by two stop bits that are at logic high. The two logic bits indicate the end
of the character and also set the transmission line to the idle state. Therefore a total of 11 bits
are transmitted to send one character from one end to the other. The logic low start bit is also
a signal for the receiver circuit to start receiving the 8 character bits that are following the start
bit. The 11-bit serial character format is shown. Figure 35.1.
0
0/1
0/1
0/1
0/1  0/1
0/1
0/1
0/1
1
1
Stop
Data bits
Stop bits
bit
Figure 35.1
11-bit Serial Data format
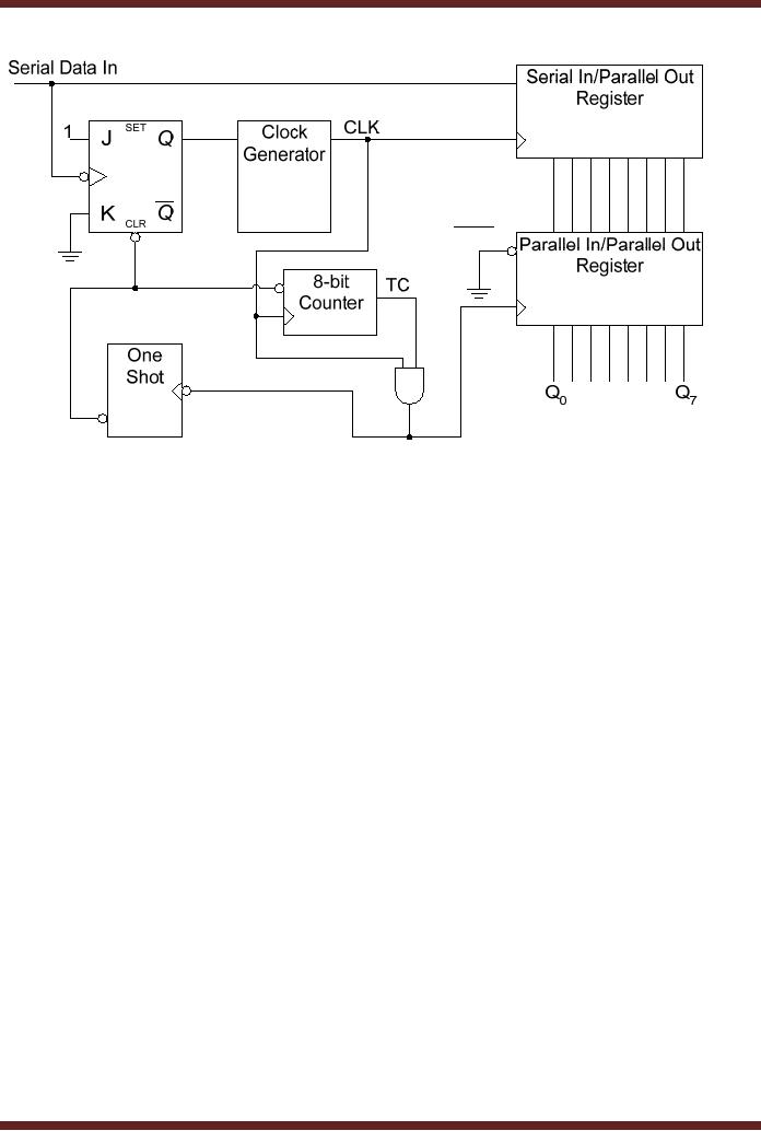
A Serial to Parallel converter circuit based on shift registers is shown. Figure 35.2. The
serial data is preceded by a logic low start bit which triggers the J-K flip-flop. The output of the
flip-flop is set to logic high which enables the clock generator. The clock pulses generated are
connected to the clock input of a Serial In/Parallel Out shift register and also to the clock input
of an 8-bit counter. On each clock transition, the Serial In/Parallel Out shift register shifts in
one bit data. When the 8-bit counter reaches its terminal count 111, the terminal count output
signal along with the clock signal trigger the One-Shot and also allow the Parallel In/Parallel
Out register to latch in the Parallel data at the output of the Serial In/Parallel Out shift register.
The One-shot resets the J-K flip-flop output Q to logic 0 disabling the clock generator and also
clears the 8-bit counter to count 000.
356
img
CS302 - Digital Logic & Design
LOAD
Figure 35.2
Series-to-Parallel Converter
2. Keyboard Encoder
Earlier a simple keypad encoder circuit was discussed where, the 0 to 9 digit keypad
was connected through a decade to BCD encoder. Pressing any keypad key enables the
corresponding input of the encoder circuit which encodes the input as a 4-bit BCD output.
Computer keyboards which have more keys employ a keyboard encoder circuit that regularly
scans the keyboard to check for any key press. Figure 35.3. The scanning is done by
organizing the keys in the form of rows and columns. With the help of a shift register based
ring counter one row is selected at a time. The two counters are connected as an 8-bit Ring
counter which sequences through a bit pattern having all 1's and a single 0. The 8 state
sequence selects one row at a time by setting it to logic 0. If a key is pressed, the
corresponding column also becomes logic 0 as it connected to the selected row. The row and
column which are selected are encoded by the row and column encoders. When a key is
pressed, the selected column which is set to logic 0 sets the output of the NAND gate to logic
1 which triggers two One Shots. The first One Shot inhibits the clock signal to the ring counters
for a short interval until the Key Code is stored. The One Shot also triggers the second One-
Shot that sends a pulse to the clock input of the Key Code register. The Key Code Register
stores the key ID represented as 3-bit column and 3-bit row code.
357
img
CS302 - Digital Logic & Design
+V
SH / LD
CLK
74HC195
74HC195
(5KHz)
+V
Row Encoder
Column Encoder
74HC147
74HC147
One
One
Key Code Register
Shot
Shot
74HC174A
Figure 35.3
Keyboard Encoder circuit
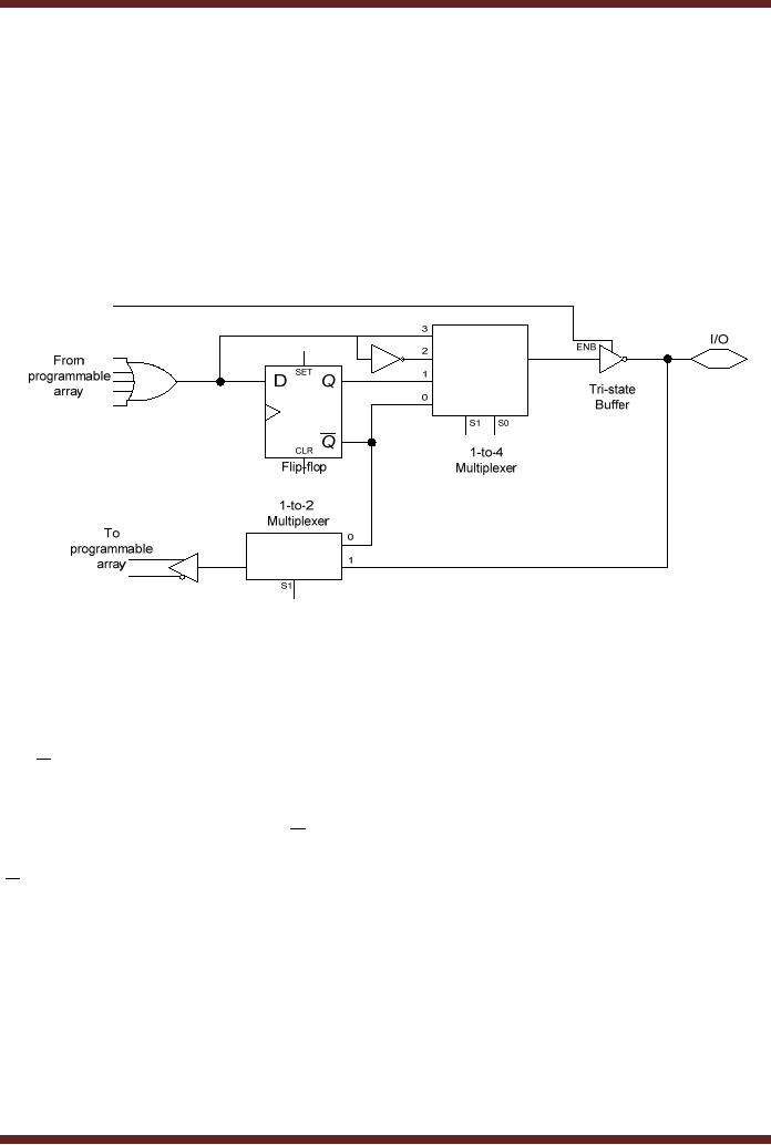
Programmable Sequential Logic
Earlier PLD devices were discussed and their Combinational Modes were discussed.
PLD devices can be programmed to implement Sequential Circuits. The AND-OR gate array of
a PLD device is used to implement the excitation inputs for the memory element. The Memory
element is implemented in the form of a flip-flop in each OLMC module of the PLD device. The
present state output of the memory element is connected back to the AND gate array to form
358
img
CS302 - Digital Logic & Design
the input combinational circuit that generates the excitation inputs for the memory element.
The output of the sequential circuit is obtained from the tri-state buffer which connects the
output of the OLMC module to the output pin of the PLD device. The output of the tri-state
buffer is determined by the current state of the flip-flop and the combinational external input
which is connected to the control input of the tri-state buffer which enables or disables the tri-
state buffer output.
The Registered Mode
In the discussion on Combinational Logic with PLDs, the two active-low and active-high
Combinational Modes of the PLD device were discussed. In Sequential Logic with PLD
devices the Registered Active-low and Active high Modes are used. Figure 35.4
Figure 35.4
OLMC of the GAL22V10 device
The PLD is selected for Sequential operation by configuring the OLMC in the
Registered Mode by setting the 1-to-4 MUX select inputs S1 and S0 to 01 or 00. By setting the
MUX select inputs S1 and S0 to 01 respectively, the Q output of the D flip-flop is made
available at the out of the Multiplexer which is connected to the output tri-state buffer. The S1
select input of the 1-to-2 MUX is also set to 0 in the Registered Mode operation, which allows
the Q output of the D flip-flop to be feed back to the AND gate array. In the Registered Mode
the feedback from the tri-state buffer output can not be used as a feedback to the AND gate
array. By setting the S1 and S0 select inputs of the 1-to-4 MUX to 00 respectively, the output
of the MUX is connected to the Q output of the D flip-flop instead of the Q output. The
feedback to the AND gate array however remains the same, which is connected to the
Q output of the D flip-flop.
Software Mode Specification
The Combinational or Registered Modes of the OLMC are selected by programming
statements in the declaration part of the input file and the way logic descriptions are written.
The ISTYPE statement is used in the declaration part with the statements assigning PIN
numbers to output variables.
X
PIN 22
ISTYPE `reg';
Y
PIN 23
ISTYPE `com';
Figure 35.5a ISTYPE statement to declare an input as Registered or Combinational
359
img
CS302 - Digital Logic & Design
The declaration statements describe variable X and Y available at output pins 22 and 23
respectively. The X variable is a `Registered' output available from the D-flip-flop. The Y
variable is a `Combinational' output available directly from the AND-OR gate array output. The
active-low or active-high output of the Registered Mode can also be specified in the
declaration statement
X
PIN 22
ISTYPE `reg.buffer;
Z
PIN 20
ISTYPE `reg.invert';
Figure 35.5b ISTYPE statement to specifying active-high or active-low Registered Mode
output
The first declaration statement describes X output variable as an active-high Registered Mode
output. The second statement describes Z output variable as an active-low Registered Mode
output.
The assignment operators `:=' and `:>' are used in logic descriptions to indicate a Registered
output.
X := D;
Y = D;
Figure 35.5c Assignment Operators for Registered Mode
The first logical declaration statement indicates that X will be assigned the value of D on the
clock transition and will hold the value until the next clock transition. The second logical
declaration indicates that output Y is equal to input D.
The dot extension `.CLK' is used to indicate that the register device is a clocked flip-flop. A
statement using the dot extension must accompany a logical declaration statement.
X := D;
X.CLK = Clock;
Figure 35.5d Dot assignment to indicate clocked flip-flop
Example1: Parallel Input/Parallel Output 8-bit Register with inverted outputs
A PLD device such as GAL22V10 can be programmed to work as an 8-bit D flip-flop
based register with inverted outputs. The ABEL statements for configuring the PLD are shown.
Figure 35.6
The pin declarations are
Clock, D0, D1, D2, D3, D4, D5, D6 D7
PIN
1, 2, 3, 4, 5, 6, 7, 8, 9;
Q0, Q1, Q2, Q3, Q4, Q5, Q6, Q7
PIN
22, 21, 20, 19, 18, 17, 16, 15
ISTYPE `reg.invert';
The logical declarations are
[Q0, Q1, Q2, Q3, Q4, Q5, Q6, Q7] := [D0, D1, D2, D3, D4, D5, D6, D7];
[Q0, Q1, Q2, Q3, Q4, Q5, Q6, Q7].CLK = Clock;
360
img
CS302 - Digital Logic & Design
The logical declarations can also be written as
Q0 := D0;
Q0.CLK = Clock;
Q1 := D1;
Q1.CLK = Clock;
Q2 := D2;
Q2.CLK = Clock;
Q3 := D3;
Q3.CLK = Clock;
Q4 := D4;
Q4.CLK = Clock;
Q5 := D5;
Q5.CLK = Clock;
Q6 := D6;
Q6.CLK = Clock;
Q7 := D7;
Q7.CLK = Clock;
Figure 35.6a ABEL Statements for implementing an 8-bit register with inverted outputs
361
img
CS302 - Digital Logic & Design
Q0
Q1
Q2
Q3
Q4
Q5
Q6
Q7
Figure 35.6b GAL22V10 configured as an 8-bit inverted output register
Example2: 8-bit Serial In/Parallel Out Shift Register
An 8-bit Serial In/Parallel out shift register based on an identical D type flip-flop is
shown. Figure 35.7. The Clear signal has to be set to logic 0 to asynchronously clear all the
flip-flops. The Enable input has to be set to logic 1 to allow serial data to be shifted in. An 8-bit
Serial In/Parallel Out Shift Register is implemented using the GAL22V10 PLD. The D flip-flop
implemented in the OLMC is triggered on the positive clock edge. It also has active-high,
asynchronous set and clear inputs.
362
img
CS302 - Digital Logic & Design
Figure 35.7
8-bit Serial In/Parallel Out Shift Register
Module Right_bit_shift_register
Title `8-bit shift register in a GAL22V10'
"Device Declaration
Register
Device
`P22V10'
"Pin Declaration
Clock, Clear
Pin 1, 2;
Data, Enable
Pin 3, 4;
Q0, Q1, Q2, Q3, Q4, Q5, Q6, Q7
Pin 16, 17, 18, 19, 20, 21, 22, 23 ISTYPE
`reg.buffer';
Equations
Q0 := Data & Enable;
[Q1, Q2, Q3, Q4, Q5, Q6, Q7] := [Q0, Q1, Q2, Q3, Q4, Q5, Q6];
[Q0, Q1, Q2, Q3, Q4, Q5, Q6, Q7].CLK = clock;
[Q0, Q1, Q2, Q3, Q4, Q5, Q6, Q7].AR = !clear;
Test_Vectors
([Clock, Clear, Data, Enable] -> [Q0, Q1, Q2, Q3, Q4, Q5, Q6, Q7])
[ .x. ,  0  , .x. ,  .x. ] -> [0 , 0 , 0 , 0 , 0 , 0 , 0 , 0 ];
[ .c. ,  1  , 1 ,
0  ] -> [0 , 0 , 0 , 0 , 0 , 0 , 0 , 0 ];
[ .c. ,  1  , 0 ,
1  ] -> [0 , 0 , 0 , 0 , 0 , 0 , 0 , 0 ];
[ .c. ,  1  , 1 ,
1  ] -> [1 , 0 , 0 , 0 , 0 , 0 , 0 , 0 ];
[ .c. ,  1  , 0 ,
1  ] -> [0 , 1 , 0 , 0 , 0 , 0 , 0 , 0 ];
[ .c. ,  1  , 1 ,
1  ] -> [1 , 0 , 1 , 0 , 0 , 0 , 0 , 0 ];
[ .c. ,  1  , 0 ,
1  ] -> [0 , 1 , 0 , 1 , 0 , 0 , 0 , 0 ];
[ .c. ,  1  , 1 ,
1  ] -> [1 , 0 , 1 , 0 , 1 , 0 , 0 , 0 ];
[ .c. ,  1  , 0 ,
1  ] -> [0 , 1 , 0 , 1 , 0 , 1 , 0 , 0 ];
[ .c. ,  1  , 1 ,
1  ] -> [1 , 0 , 1 , 0 , 1 , 0 , 1 , 0 ];
[ .c. ,  1  , 0 ,
1  ] -> [0 , 1 , 0 , 1 , 0 , 1 , 0 , 1 ];
[ .c. ,  1  , 1 ,
1  ] -> [1 , 0 , 1 , 0 , 1 , 0 , 1 , 0 ];
[ .c. ,  0  , 1 ,
1  ] -> [0 , 0 , 0 , 0 , 0 , 0 , 0 , 0 ];
END
Figure 35.8
ABEL Input file for Serial In/Parallel Out Shift register
363
img
CS302 - Digital Logic & Design
The ABEL Input file format for the shift register is shown in figure 35.4. The Equations
and the Test_Vectors declarations are,
·
Q0 := Data & Enable;
The Q0 output is active high and depends upon the product of Data input and the Enable
input and Q0 will be assigned the product value at the positive transition of the clock.
·
[Q1, Q2, Q3, Q4, Q5, Q6, Q7] := [Q0, Q1, Q2, Q3, Q4, Q5, Q6];
[Q0, Q1, Q2, Q3, Q4, Q5, Q6, Q7].CLK = Clock;
The Q0, Q1, Q2, Q3, Q4, Q5, Q6 outputs are assigned to Q1, Q2, Q3, Q4, Q5, Q6, Q7
respectively on a clock transition.
·
[Q0, Q1, Q2, Q3, Q4, Q5, Q6, Q7].AR = !Clear;
The Q0, Q1, Q2, Q3, Q4, Q5, Q6, Q7 outputs are reset on a Clear signal applied at the
Asynchronous Reset (AR) Input.
·
([Clock, Clear, Data, Enable] -> [Q0, Q1, Q2, Q3, Q4, Q5, Q6, Q7])
[ .x. ,  0  , .x. ,  .x. ] -> [0 , 0 , 0 , 0 , 0 , 0 , 0 , 0 ];
[ .c. ,  1  , 1 ,
0  ] -> [0 , 0 , 0 , 0 , 0 , 0 , 0 , 0 ];
[ .c. ,  1  , 0 ,
1  ] -> [0 , 0 , 0 , 0 , 0 , 0 , 0 , 0 ];
[ .c. ,  1  , 1 ,
1  ] -> [1 , 0 , 0 , 0 , 0 , 0 , 0 , 0 ];
The Test_Vector specifies `x' as don't care, `c' as clock signal, thus the first vector specifies
logic 0 outputs when Clear input is logic 0. Clock, Data and Enable inputs are don't care.
The second vector specifies a clock transition with, Clear, Data and Enable inputs set to
logic 1, 1 and 0 respectively. The Enable input is set to logic 0 therefore the shift operation
is inhibited. The third vector enables the shift operation with logic 0 shifted in. The fourth
vector shifts in logic 1.
Example3: 4-bit Parallel In/Serial Out Shift Register
A 4-bit Parallel In/Serial Out shift register is shown. Figure 35.9. It is very similar to the
register discussed earlier, except that the shift register shown has an asynchronous reset input
which clears the shift register. The ABEL Input file for the 4-bit Parallel In/Serial Out shift
register is shown in figure 35.10.
364
img
CS302 - Digital Logic & Design
D0
D1
D2
D3
SHIFT / LOAD
1
2
1
2
1
2
Q3
SET
SET
SET
SET
D
D
D
D
Q
Q
Q
Q
Q0
Q1
Q2
Serial
Data
flip-flop 1
flip-flop 2
flip-flop 3
flip-flop 4
Out
Q
Q
Q
Q
CLR
CLR
CLR
CLR
CLK
Clear
Figure 35.9
4-bit Parallel In/Serial Out Shift Register
Module Four_bit_shift_register
Title `4-bit shift register in a GAL22V10'
"Device Declaration
Register
Device
`P22V10'
"Pin Declaration
Clock, Clear
Pin 1, 2;
SHLD
Pin 3;
D0, D1, D2, D3
Pin 4, 5, 6, 7 ISTYPE `reg.buffer';
Q0, Q1, Q2, Q3
Pin 14, 15, 16, 17 ISTYPE `reg.buffer';
Equations
Q0 := D0;
Q1 := Q0 & SHLD # D1 & !SHLD;
Q2 := Q1 & SHLD # D2 & !SHLD;
Q3 := Q2 & SHLD # D3 & !SHLD;
[Q0, Q1, Q2, Q3].CLK = clock;
[Q0, Q1, Q2, Q3].AR = !clear;
Test_Vectors
([Clock, Clear, SHLD, D0, D1, D2, D3] -> [Q3])
[ .x. ,  0  ,  .x. , .x. , .x. , .x. , .x. ] -> [ 0 ];
365
img
CS302 - Digital Logic & Design
[
.c.
,
1
,
0
,
0
,
1
,
0,
1 ] -> [ 1 ];
[
.c.
,
1
,
0
,
1
,
0
,
1,
0 ] -> [ 0 ];
[
.c.
,
1
,
1
,
1
,
0
,
1,
0 ] -> [ 1 ];
[
.c.
,
1
,
1
,
1
,
0
,
1,
0 ] -> [ 0 ];
[
.c.
,
1
,
1
,
1
,
0
,
1,
0 ] -> [ 1 ];
[
.c.
,
0
,
0
,
1
,
0
,
1,
0 ] -> [ 0 ];
END
Figure 35.10 ABEL Input file for a 4-bit Parallel In/Serial Out Shift register
The Equations and the Test_Vectors declarations are,
·  Q0 := D0;
The Q0 output is active high and is assigned the value Do at the positive transition of the
clock.
·
Q1 := Q0 & SHLD # D1 & !SHLD;
Q2 := Q1 & SHLD # D2 & !SHLD;
Q3 := Q2 & SHLD # D3 & !SHLD;
[Q0, Q1, Q2, Q3].CLK = clock;
The Q1, Q2 and Q3 output is assigned the value based on the Boolean expression
Q0.SHLD + D1.SHLD , Q1.SHLD + D2.SHLD and Q2.SHLD + D3.SHLD on a positive
clock transition.
·
[Q0, Q1, Q2, Q3].AR = !clear;
The Q0, Q1, Q2, Q3 outputs are reset on a Clear signal applied at the Asynchronous
Reset (AR) Input.
·
([Clock, Clear, SHLD, D0, D1, D2, D3] -> [Q3])
[ .x. ,  0  ,  .x. , .x. , .x. , .x. , .x. ] -> [ 0 ];
[ .c. ,  1  ,  0  , 0 , 1 , 0 , 1 ] -> [ 1 ];
The Test_Vector specifies `x' as don't care, `c' as clock signal, thus the first vector specifies
logic 0 output at Q3 when Clear input is logic 0. Clock, SHLD, D0, D1, D2 and D3 inputs
are don't care. The second vector specifies a clock transition with, Clear, SHLD, D0, D1,
D2 and D3 inputs set to logic 1, 0, 0, 1, 0 and 1 respectively. The data 0101 is loaded into
the register with the Q3 output set to 1.
366