ZeePedia
Information Systems
img
VU
Information System (CS507)
LESSON 4
Unique Attributes of Organization
Organizations can be distinguished on the basis of various criteria. These are as follows.
·
Organizational structure
·
Culture of the Organizations
·
Management Style
·
Decision Making Style
4.1 Organizational Structure Pyramid/Tall/Hierarchical
4.1.1 Hierarchical organization
A hierarchical organization is organization structured in a way such that every entity in the
organization, except one, is subordinate to a single other entity. This is the dominant mode of
organization among large organizations; most corporations and governments are hierarchical
organizations
·
Low number of subordinates per supervisor
·
Long chain of command
·
Greater number of levels
4.1.2 Organizational Structure
Flat
Flat organization refers to an organizational structure with few or no levels of intervening management
between staff and managers. The idea is that well-trained workers will be more productive when they are
more directly involved in the decision making process, rather than closely supervised by many layers of
management.
This structure is generally possible only in smaller organizations or individual units within larger
organizations. When they reach a critical size, organizations can retain a streamlined structure but cannot
keep a completely flat manager-to-staff relationship without impacting productivity. Certain financial
responsibilities may also require a more traditional structure. Some theorize that flat organizations
become more traditionally hierarchical when they begin to be geared towards productivity.
10
img
VU
Information System (CS507)
Following are the characteristics of a flat organization.
·  High number of subordinates per supervisor
·  Short of chain of command
·  Less number of levels
·  Eliminates middle level managers
· Decentralizes authority to low level managers
4.1.3 Culture of the Organization
Organizational culture is the specific collection of values and norms that are shared by people and groups in
an organization and that control the way they interact with each other and with stakeholders outside the
organization. Organizational values are beliefs and ideas about what kinds of goals members of an
organization should pursue and ideas about the appropriate kinds or standards of behavior
organizational members should use to achieve these goals. From organizational values develop
organizational norms, guidelines or expectations that prescribe appropriate kinds of behavior by
employees in particular situations and control the behavior of organizational members towards one
another.
Culture is set of Fundamental Assumptions that exist and grow with the organization. It's not publicly
announced but spoken about within the organization. It is a combination of implicit values that keep the
organization together.  It is essential that the employees understand the culture-What drives the
organization.
4.2 Management Styles
·
Authoritative
·
Participative
·
Mixed
4.2.1 Authoritative
·  An Autocratic or authoritarian manager makes all the decisions, keeping the information and
decision making among the senior management. Objectives and tasks are set and the workforce is
expected to do exactly as required. The communication involved with this method is mainly
downward, from the leader to the sub-ordinate critics such as Elton Mayo have argued that this
method can lead to a decrease in motivation from the employee's point of view. The main
advantage of this style is that the direction of the business will remain constant, and the decisions
will all be similar, this in turn can project an image of a confident, well managed business. On the
11
img
VU
Information System (CS507)
other hand, subordinates may become highly dependent upon the leaders and supervision may be
needed. Decisions are taken centrally by the senior management themselves and are enforced at all
levels.
4.2.2 Participative
In a Democratic style, the manager allows the employees to take part in decision-making: therefore
everything is agreed by the majority. The communication is extensive in both directions (from subordinates
to leaders and vice-versa). This style can be particularly useful when complex decisions need to be made
that require a range of specialist skills: for example, when a new computerized system needs to be put in
place and the upper management of the business is computer-illiterate. From the overall business's point of
view, job satisfaction and quality of work will improve. However, the decision-making process is severely
slowed down, and the need of a consensus may avoid taking the 'best' decision for the business.
4.2.3 Mixed
The approach is a combination of both authoritative and participative style. Input from employees is taken
and respected, final decision is taken by the senior management keeping in view the views given by the
employees.
4.3 Decision Making Approach
·
Structured
Procedures are predefined for solving routine repetitive problems
·
Non-structured
When problems require individual judgment, evaluation and insight varying on case-to-case basis
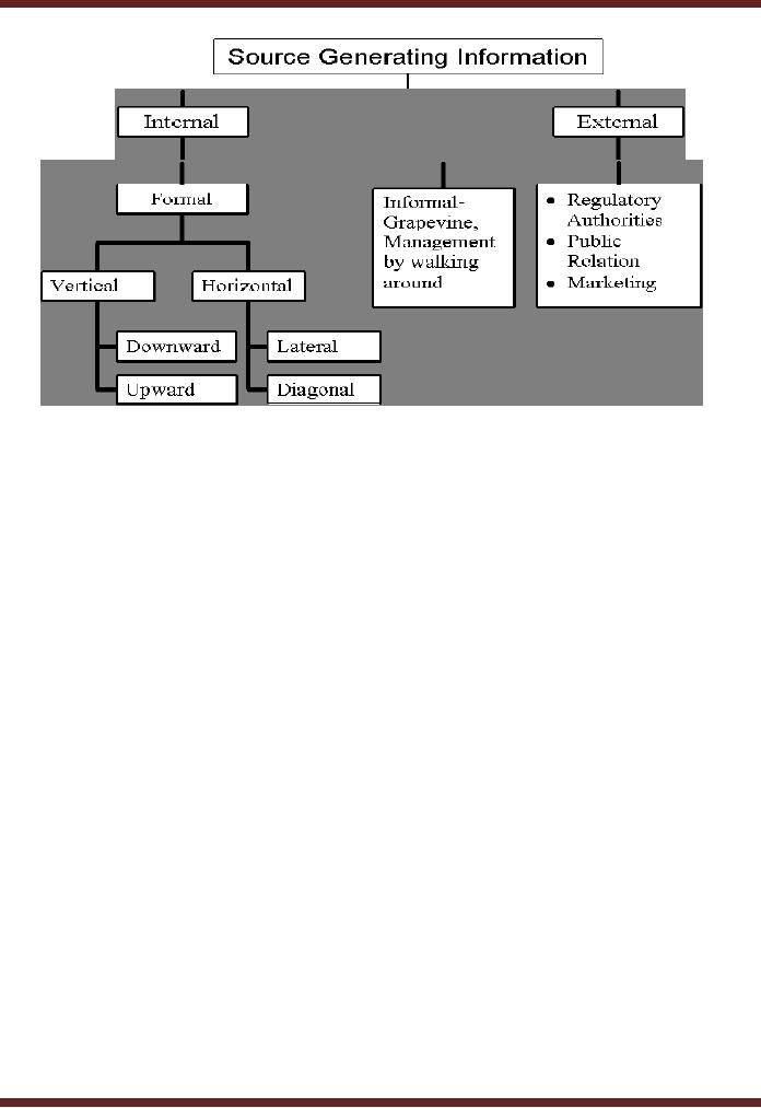
4.4 Sources of information in Organizations
There can be sources of information both internal and external to the organization. Following is a list of
important sources.
Internal
External
·  Loan applications
·  Staff meetings
·
·
Purchasing agreements
Formal reporting systems
·
·
Advertisement
Project proposals
·
·
Research results
Distribution Contracts
·
Employee Surveys
·
Persuasive interviews
Table 4.1
4.5 Direction of Information Flow
12
img
VU
Information System (CS507)
Ideal Information Network in an Organization
·
Periodically updated / continuously updated ­ the information should be updated so that whenever
accessed, the user should be fully informed.
·
Efficient Processing ­ data should not be kept unprocessed for long. Timely processing helps in
effective decision making.
·
Value driven ­ the information kept in a computerised system should add value to the user's
knowledge.
·
Audience Centred ­ every one should receive that part of information that is relevant to the user.
Conclusion
·
Availability of timely and accurate information helps in proper decision making and meeting the
organizational goals.
·
Information should be tailored in accordance with the organization's culture and structure.
13